1

Som rubriken...
Allt kopplat som instruktion. o kollat o dubbelkollat o trippelkollat men den visar fel. För mycket hela tiden o fladdrar.
Har kopplat på minus på tändspolen. Har bra ström fram till instrumentet. Ca 12,2 V
Någon som kan tänkas veta vad det hela beror på?
Dum som jag va trodde jag det bara skulle vara till o plugga en vdo o köra... ICQ/ad

vw typ-1 1967

2

på dom nya VDO står det:

only to be used with breakerless ignition systems and alternator!

Kan det vara felet?

//D.T.

typ 1 1956 (ingen projekttråd än)
Daniel Thelins 1971 högtaksbuss (såld) 

3

Är den till en fyrcylindrig bil?

Buss 65
Ghia 57

"If you can't fix it with a hammer, You've got an electrical problem"

4

Pröva att koppla en styrolkondensator på 0,5 microfarad i serie mellan tändspolen och varvräknaren.
Om det är en ny för brytarlöst är den superkänslig för de spikar som en brytare ger.
Kondensatorn släpper igenom växelspänning, dvs pulserna och jämnar ut spikarna.

VW 1303 S -74
VW 1303 Big -74
VW 1303 S -73
Honda CB750 Four -75...1:a Folkan, en 1200 -59 inköpt 1969
BMW 740 i -96
John Deere 210 -67

5

surfbum skrev:

på dom nya VDO står det:

only to be used with breakerless ignition systems and alternator!

Kan det vara felet?

//D.T.

Står inget om det på denna.
http://i1066.photobucket.com/albums/u408/Malman80/5db5f4a2cd05700478907282c516affc_zps658522c5.jpg

vw typ-1 1967

6 Senaste redigerad av Björn J. (2014-03-17 21:50:45)

I din bifogade bruksanvisning står det att det finns en kodomkopplare så att du kan själv välja till vilken motor du skall koppla den till, kolla att den står i läge "4 cylindrar"!
Gamla VDO räknare hade inte den inställningsmöjligheten, utan det vara olika räknare till olika motorer.

"There is no dark side of the moon really. Matter of fact it's all dark."

7

Björn J. skrev:

I din bifogade bruksanvisning står det att det finns en kodomkopplare så att du kan själv välja till vilken motor du skall koppla den till, kolla att den står i läge "4 cylindrar"!
Gamla VDO räknare hade inte den inställningsmöjligheten, utan det vara olika räknare till olika motorer.

Står rätt, kollat dubbelkollat trippelkollat....

vw typ-1 1967

8 Senaste redigerad av Frederik (2014-03-17 23:08:59)

Jag skulle testa detta, verkar vara rätt medicin för nervösa VDO varvisar:

http://www.thesamba.com/vw/forum/viewto … highlight=

9 Senaste redigerad av Björn J. (2014-03-18 07:13:29)

En diod alltså, ja det kan ju vara så att tändspolen är sliten och ger en del transieneter eller spikar ut bakvägen, som då stör varvräknaren.  Men det är lättare att tro att kondensatorn är sliten och och inte gör sitt jobb. Hur ser förresten brytarspetsarna ut? Om dom blivit skadade pga att kondensatorn är dålig kan de ge en "oren" kontakt.
Koppla dioden på kabeln som går från 1 på tändspolen till varvräknaren, det är nog bäst att ha den nära varvräknaren, det är ju en negativ puls i den kabeln, så vänd dioden med strecket "bakåt" alltså mot tändspolen. Jag har inte testat detta själv.
Sorry för det där med kodomkopplaren, klart att du kollade det x 4 minst... Säger jag som hade för bråttom i går och hoppade över en bruksanvisning...

"There is no dark side of the moon really. Matter of fact it's all dark."

10

Jag bytte alla tänddelar förutom tändkablarna förra året, har rullat max 150 mil. lock, rotor, kond, brytare, tändspole. Ingen skit heller utan bra grejor!
Men jag får kolla över allt så det ser bra ut.
Får la prova med en sådan diod oxå. Verkar ju ha hjälpt några på thesamba. Ingen som har? Känns nästan löjligt att beställa för dom pengarna. Elfa ska ha 0,98SEK för två,  o 39 i frakt  ICQ/ab

vw typ-1 1967

11

Nu antar jag att du kollat med en annan varvräknare/ instrument att vdo:n visar fel/ inte samma med instrumentet? Men annars kan det ju vara något med tändningen som ger en orolig signal. Nya VDO verkar känsliga för störningar, så jag skulle även se över kabeldragningen till den ffa att det är bra jord.

Jag har nog någon diod, kommer inte ihåg men jag har för mig att de motsvarar 1N4004 kanske fungerar? Kan lägga i ett kuvert och skicka om du inte hittar annat. Annars så är tipset i samba-tråden rätt bra. Öppna något gammalt elektronikskrot, chansen är stor att du hittar en passande diod att testa med.

12

Frederik skrev:

Nu antar jag att du kollat med en annan varvräknare/ instrument att vdo:n visar fel/ inte samma med instrumentet? Men annars kan det ju vara något med tändningen som ger en orolig signal. Nya VDO verkar känsliga för störningar, så jag skulle även se över kabeldragningen till den ffa att det är bra jord.

Jag har nog någon diod, kommer inte ihåg men jag har för mig att de motsvarar 1N4004 kanske fungerar? Kan lägga i ett kuvert och skicka om du inte hittar annat. Annars så är tipset i samba-tråden rätt bra. Öppna något gammalt elektronikskrot, chansen är stor att du hittar en passande diod att testa med.

Nja, jag har inte någon annan varvräknare o kolla med. Får bara ta för givet att en svindyr VDO mätare funkar som den ska...
Har med lite tur jagat ifatt en diod idag.

vw typ-1 1967

13

Dioder är väl lätta att få tag på, du behöver ju ingen krafitgare variant, Hur har du det med  Kjell & Company i Katrineholm, de har ju dioder, Kjell säljer iallafall denna styckvis:
http://www.kjell.com/sortiment/el/elekt … -1a-p90028
1N4001, tål en ampere, jag brukar inte rekommendera "sockerbitar" alltså sådana där kopplingslister, men kan ju göra ett undantag, och säga att du kan bocka diodens ben som ett "U" och skruva fast den i en sån där "sockerbit" och då ansluta kabeln till varvräkn/tändspole i andra ändan.

(Nej, inte i Katrineholm, men väl i Eskilstuna, Örebro, Västerås, Nyköping och Norrköping, men det är ju onödigt att åka dit för att köpa en diod för 15 spänn... Min geografi är litet halvdålig i det grevskapet där du bor...)
Jag kan väl också skicka dig en enlel diod om du vill.

Det kan ju hända du har något elektronikskrot hemma som du kan stjäla en diod från, men tänk på att de är känsliga för värme när du löder loss den.

Om du inte vet det, så funkar en diod som en backventil, den släpper bara igenom strömmen åt ett håll. men ger å andra sidan ett spänningsfall på 0,7 ohm, men i ditt fall med varvräknaren spelar det ingen roll.

Jag skulle iofs kunna tänka mig att du har en del störningar i signalen från brytarspetsarna, varvid förslaget ovan med en liten kondensator från anslutning 1 till jord också kan vara bra.

Hör du förresten någon knastrande störning i bilradion? kanske på AM-bandet? det är i såfall högst troligt att det är samma "elektriska skräp" du hör där som stör varvräknaren. Störningen fortplantar sig i bilens elsystem och kan i vissa fall förstärkas i radions och/eller varvräknarens elektronik.

Berätta gärna hur det gick, för det låter onekligen intressant, ävensom du kanske tycker att det bara är jobbigt...

Du kan ju också kontakta (maila) VDO's generalagent, är det KG Knutsson?, och fråga om de känner till problemet.

"There is no dark side of the moon really. Matter of fact it's all dark."

14

Då så! Var förbi en bekant på vägen hem från jobbet, han trodde han hade en i sin servicebuss. Visst hade han det, så raka vägen hem o in igaraget o snabb (fusk) kopplade in den. Startade motorn... O visst funkar det!! Nu torrkörde jag bara i garaget o småvarvade lite men det känns som om varvet stämmer. Samt att nålen inte hoppar nervöst längre utan ligger stilla på varvtalet. Nu ska det bara lödas o kopplas ihop som det ska.
Tack alla för hjälpen!

vw typ-1 1967

15

Vad kul, då skall jag göra likadant, min varvräknare är inte lika nervös som din var, men nålen vandrade litet, blev iofs bättre när jag byggde om fördelaren till brytarlöst.

"There is no dark side of the moon really. Matter of fact it's all dark."

16

Najs! Då ska jag testa samma på  in oxå! ICQ/ag

Kid-V-Rod -51
Hebster -52
Porsche 912/911ST
Ford pickup -36

17

Fixade problemet med min VDO-varvräknare idag med denna diod 1N4001 från Kjell & Co. Fick dock vända den med strecket mot varvräknaren.

Ride on and smoke away!
VW 1303S -74
VW 1300 -70
VW 1500 -67

18 Senaste redigerad av Björn J. (2015-10-18 17:16:28)

Ricky_richer skrev:

Fixade problemet med min VDO-varvräknare idag med denna diod 1N4001 från Kjell & Co. Fick dock vända den med strecket mot varvräknaren.

Hmmm, pulsen från brytarspetsarna är ju en negativ puls, kolla noga på dioden, så att du inte sett fel, men huvudsaken är ju att det funkar.

"There is no dark side of the moon really. Matter of fact it's all dark."

19

VDO:s rekommendation:
http://www.vdo-gauges.com/media/instruc … meters.pdf

20

Ja, det är samma beskrivning jag hittade på the samba och länkade till ovan. Dioden skall alltså helt korrekt vara vänd med "bandet" mot varvräknaren. Varför skulle pulsen vara negativ? När brytarspetsarna öppnar (vid tändning) så har man ju plus på signalen. (Ställer man tändningen med en lampa/voltmeter så tänds den precis när brytarna öppnar).

21

Som jag tänker så är pulsen från brytarna en positiv puls. Brytaren jordar till minus och när brytaren öppnar så stiger brytarens utgång till en positiv potential, plusspänningen levereras via tändspolen. Eftersom man utgår från jord (minus) så kan det aldrig bli en mer negativt potential.

RPB Piraya 1968 x 2, http://boxerville.se/forum/viewtopic.php?id=29912
RPB Piraya med mittmotor, http://boxerville.se/forum/viewtopic.php?id=11336
RPB Formel Vee 67 (Bror Jaktlund) https://boxerville.se/forum/viewtopic.p … 50#p455150
VW Typ 1 1962, VW Typ 1 1970, VW Typ 1 1971, VW Pickup EH 1971, VW LT31 DH 1982 biltransport
Lycklig son:s bubbla VW Typ 1 1962, http://boxerville.se/forum/viewtopic.php?id=30458
SAAB Sonett 1968, SAAB V4 1976

22

"Biten av Piraya" skrev:

Som jag tänker så är pulsen från brytarna en positiv puls. Brytaren jordar till minus och när brytaren öppnar så stiger brytarens utgång till en positiv potential, plusspänningen levereras via tändspolen. Eftersom man utgår från jord (minus) så kan det aldrig bli en mer negativt potential.

Jasså det är så det funkar.... Jag har liksom tänkt tvärtom, att varvräknaren känner av då brytarna blir jordade. Jag får väl vända på min diod då, eftersom det inte borde funka med strecket mot brytarna... Default/hmm

"There is no dark side of the moon really. Matter of fact it's all dark."

23

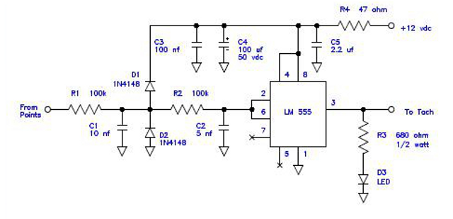
Hade liknande spök, min ena bil-multimeter kunde inte läsa varven (min andra, äldre, kunde).

Orsaken att det inte funkar är att elektroniken i varvräknaren blir störd av en kraftig spik (se bild).

Går att fixa genom att "städa" signalen. Den här killen löser det med en liten 555-krets. Fördel nummer två med den lösningen är att ev. märkliga grejer med kablaget skyddas lite från att påverka tändningen (dvs något mindre risk att kortis stannar bilen).

Bildkällor alla bilder, credit pic-source:
https://web.archive.org/web/20160521004 … ometerfix/

Post's attachments

PointsWaveform.jpg, 57.8 kb, 640 x 480
PointsWaveform.jpg 57.8 kb, 262 downloads since 2019-08-14 

ProtoInBayCloseup.jpg, 67.24 kb, 640 x 480
ProtoInBayCloseup.jpg 67.24 kb, 230 downloads since 2019-08-14 

PrototypeBoard.jpg, 66.02 kb, 480 x 640
PrototypeBoard.jpg 66.02 kb, 256 downloads since 2019-08-14 

tachometer_fix.png, 104.29 kb, 640 x 309
tachometer_fix.png 104.29 kb, 302 downloads since 2019-08-14 

24 Senaste redigerad av jacobsteel (2019-08-14 16:26:25)

Här min egen krets (+ bygg och testbild). Placerade mätarna i handskfacket sen, efter lite olika försök. https://boxerville.se/forum/viewtopic.php?id=53194

Post's attachments

555-circuit.jpg, 85.25 kb, 1000 x 699
555-circuit.jpg 85.25 kb, 238 downloads since 2019-08-14 

555-in-place.jpg, 292.87 kb, 900 x 1200
555-in-place.jpg 292.87 kb, 242 downloads since 2019-08-14 

tacho-temp-pressure-small.jpg, 130.39 kb, 1000 x 750
tacho-temp-pressure-small.jpg 130.39 kb, 230 downloads since 2019-08-14 

test-meters.jpg, 124.41 kb, 1200 x 900
test-meters.jpg 124.41 kb, 259 downloads since 2019-08-14